北京时间3月18日,北京大学前沿交叉学科研究院定量生物学中心钱珑/欧阳颀团队与中国科学院深圳先进技术研究院娄春波课题组合作在Nature Communications上发表精准控制哺乳动物细胞多个基因表达剂量比例的人工基因线路,题为“Precise programming of multigene expression stoichiometry in mammalian cells by a modular and programmable transcriptional system”。该工作通过在哺乳动物细胞中构建人工正交转录系统,实现了单个和多个启动子转录活性的精准微调,构建了具有定量预测能力的多基因表达比例的理性设计模型,并将这个定量模型应用于甲型流感病毒(H1N1)病毒样颗粒(VLP)组分与产量的优化设计。秦宸睿、项延会和刘杰为共同第一作者,中科院深圳先进院娄春波和北京大学钱珑为文章共同通讯作者。

文章上线截图
文章链接:https://www.nature.com/articles/s41467-023-37244-y
在哺乳动物细胞中,精确调控基因线路对于细胞适应环境、稳态维持和发育分化等生理功能至关重要。关键基因表达量过量或不足都可能导致癌症等重要疾病。此外,多个细胞命运决定因子之间的相对表达剂量也是重塑细胞命运分化和发育的关键因素。然而,在哺乳动物细胞中,人工基因表达框内的基因表达受到多种复杂因素的影响,例如基因顺序、基因组位置、表观遗传修饰和宿主细胞类型等,使得精确控制基因表达剂量变得非常困难。例如,常用的启动子EF1α的转录活性在HEK293T等七个细胞系中受到细胞类型的显著影响;而CMV强启动子在运动神经元细胞中的表达活性会出现起始活性很高而随后逐渐减弱的情况。因此,模块化、不受细胞类型影响且可编程的基因表达系统成为哺乳动物细胞生物学和合成生物学研究中的重要瓶颈问题。
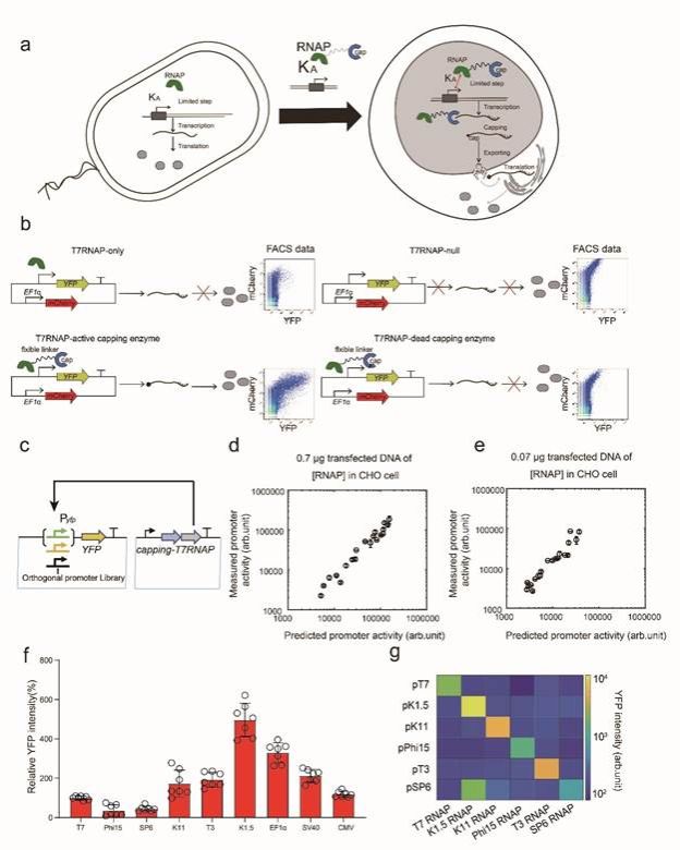
本文提出一种设计策略,旨在开发一种模块化、独立于宿主的正交型转录系统。该正交型转录系统由正交型启动子库和单体RNA聚合酶(RNAP)组成。该系统通过将RNA加帽酶与单体RNAP融合,确保病毒来源的单体RNAP在哺乳动物细胞中按照“跨域(domain)”方式实现基因转录、转录后修饰、出核和翻译等真核系统蛋白质表达的必需步骤(图1)。

图1. 正交型启动子库和跨物种通用转录系统的构建和定量模型的实验验证
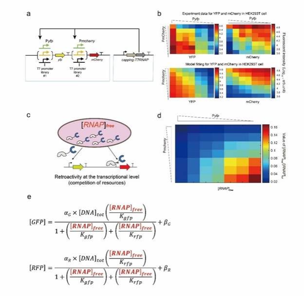
本论文发现了不同基因表达活性的竞争效应,并建立了定量的反应动力学模型。为了阐明两个基因的竞争效应,研究团队设计了一个哺乳动物细胞系中的两个报告基因(图2)。在这个双报告基因体系中,每个报告基因由正交型启动子库中的七个代表性启动子之一控制,共有49种不同的组合。实验结果发现一个基因的强启动子显著降低了另一个基因的表达。这个结果证明了两个报告基因在竞争有限资源( [RNAP]free)。因此,本论文提出了利用[RNAP]free取代的[RNAP]tot的新型反应动力学方程式(图2e)。

图2. 哺乳动物细胞内关键因子的共享造成多个启动子活性的竞争效应和相关定量模型。
在哺乳动物细胞中,多个基因的先后顺序也会显著影响基因表达量。为了研究基因先后顺序对基因表达量的影响,研究团队设计了三个报告基因的六种可能的先后顺序(1-2-3, 1-3-2, 2-1-3, 2-3-1, 3-1-2, 3-2-1),并计算了报告基因在所有六种组合中的表达量的方差 (图3)。作者们发现同一启动子的表达量的方差系数(CV) 非常小。这个结果表明启动子活性不受其局部基因环境的显著影响,而且在CHO和HEK293T细胞株中都保持类似行为。另外,研究团队在50个启动子库中,针对三个不同报告基0因任意选择其启动子(活性变化100倍左右)。通过修正的反应动力学模型,文章预测了三种报告基因的活性。根据实验结果,文章发现哺乳动物细胞中的三个基因的表达量都可以由模型预测(R2=0.81~0.88)。

图3. 基因先后顺序对正交型转录系统的影响很小,及相关定量模型的预测性。
为证实正交转录系统的优势,研究团队使用定量模型优化了病毒样颗粒的多个亚基的基因表达剂量。病毒样颗粒(VLP)是由多个蛋白质组成的无病原性并且不能进行复制的纳米颗粒。在疫苗和药物传递等生物医学领域具有广泛的应用潜力。多个蛋白亚基的表达水平对于VLP的组装效率和免疫原性至关重要。因此,团队研究了表达比例的可编程性以及它对VLP产量的影响。首先,作者们验证了在适当的表达剂量条件下,甲型流感病毒的三个关键亚单位(血凝素HA、神经氨酸酶NA和基质蛋白M1)可以形成稳定的VLP。然后,我们构建了两个融合基因(egfp-M1和NA-mCherry),用于定量表征VLP的产量和完整度。接着,使用修正后的定量模型预测了所有预设启动子参数和基因特异性参数的VLP产量(共157,464个组)。通过虚拟筛选和理论分析,研究团队发现HA基因的高表达对产生VLP有害,而适当表达的三个基因则可以产生更多的VLP颗粒。最后,团队选择了十余组高产组合进行实验验证,结果发现所有组合都产生了更多的VLP颗粒,并且实验结果与预测值相符,其中预测值越高实验结果越好。

图4. 甲型流感病毒的病毒样颗粒(VLP)的三个亚基基因的表达剂量的可预测优化与实验验证
综上所述,本研究开发了一种模块化、可编程的正交型转录调控系统。此外,该研究还建立了基于胞内资源竞争和结合能的定量理论模型,可以实现对哺乳动物细胞中多个基因表达剂量的精确设计和预测。通过利用这种正交型转录系统,研究团队还成功地优化了甲型流感病毒病毒样颗粒(VLP),为新型高效甲型流感疫苗的开发和生产提供了潜力。
该工作得到了国家重点研发计划项目,国家自然科学基金,中科院先导计划、青年交叉团队项目和深圳合成生物学创新研究院的资助。