合成生物学利用工程学原理构建、重组和编程细胞行为,创建“细胞工厂”,利用微生物强大而多样的生化反应网络进而生产各种高附加值产品。丝状真菌在食品发酵中应用已久,具有出众的次级代谢产物合成能力,非常适合作为细胞工厂。丝状真菌具有强大的分泌能力和丰富的底物,能直接表达来源于高等真核生物的基因。除此之外,丝状真菌的次级代谢产物合成基因成簇聚集,其中50%左右的基因簇中存在途径特异性转录因子(pathway-specific transcription factors, PSTFs)。这些转录因子与基因簇中次级代谢产物合成基因,组成了一组天然特异且正交的基因调控回路(gene regulatory circuits, GRC)。然而,定量测量多细胞物种(如丝状真菌)的基因时序表达实际上非常困难,丝状真菌合成生物学系统的开发和代谢产物的精确控制仍是一个相对新兴的研究领域, 有许多挑战和问题需要应对和解决。
2024年10月28日,北京大学生物定量中心罗春雄研究团队与中国科学院微生物研究所尹文兵研究团队合作在Advanced Science在线发表题为“Quantitative Characterization of Gene Regulatory Circuits Associated with Fungal Secondary Metabolism to Discover Novel Natural Products”的工作,报道了一种创新、高度准确和可靠的丝状真菌调控基因的定量表征与应用方法。
具体在工作中,为了研究真菌次级代谢通路相关基因回路的调控规律,研究团队建立了基于微流控技术的丝状真菌基因调控回路单细胞动态表征平台,对基因调控回路中的簇特异转录因子和启动子进行精确定量和表征。研究根据丝状真菌的生长特点,应用分生孢子作为初始观察对象,根据孢子的形态和生长特点,定制微流控芯片。根据构巢曲霉(Aspergillus nidulans)孢子的直径(约4μm,发芽后扩大)设计了微流芯片的高度,并且设有卡扣结构,使孢子只能在固定位置,沿平面生长,避免了多层结构对荧光数据的收集。进一步,作者建立了适合构巢曲霉孢子生长的微流芯片特殊培养诱导条件(图1)。

图1 基于微流控的多细胞真菌基因调控回路的定量表征平台
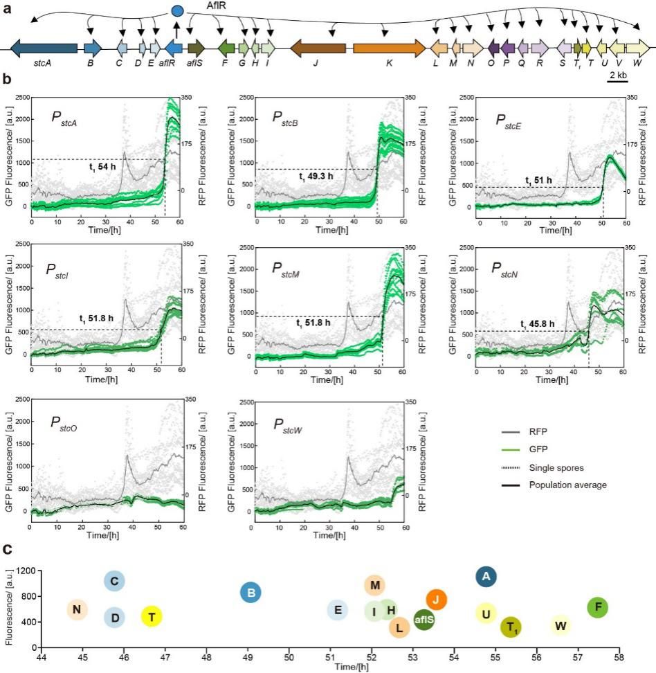
利用这一微流控平台,在单细胞水平上对参与PfmaH-GRC(图2)和AflR-GRC(图3)中的调控组合进行定量表征。分别将两个调控回路中的转录因子与红色荧光蛋白基因融合,将启动子与绿色荧光蛋白基因融合,构建共30个双荧光标记的菌株。将荧光标记的丝状真菌分生孢子在定制的微流控芯片上培养60小时,收集实时荧光数据。其中来自PfmaH-GRC的5个调控组合被进一步精确拟合分析,并用数学模型描述了调控元件的特征。然后,作者将定量化的调控元件用于重构药物分子白僵菌素(beauvericin)和霉酚酸(mycophenolic acid)的生物合成途径,并精确地控制了它们的产生(图4)。在这一过程中,作者发现使用启动时间接近的启动子重构生物合成途径有助于化合物的产生,同时,启动子启动顺序与化合物生物合成步骤一致时,成功产生化合物的概率更高。进一步,作者利用定量化的调控元件成功激活的石斛附球菌(Epicoccum dendrobii)中的1个二酮哌嗪类次级代谢产物合成基因簇(图5)。

图2 PfmaH-GRC基因簇的动力学分析和
定量
图3 AflR-GRC基因簇的动力学分析和
定量

图4 精确控制药物分子白僵菌素和霉酚酸的产生

图5 重构eda基因簇
该研究克服了丝状真菌多层细胞对荧光数据收集的干扰,实现了长达60小时的基因调控元件表达的动态监测,并重点关注了精确控制基因表达在建立微生物细胞工厂中的重要性。
研究得到国家重点研发计划、国家自然科学基金委、中国科学院从0到1原始创新项目、中国科学院先导专项B,战略生物资源服务网络计划生物资源衍生库项目和中国科学院2024年度稳定支持基础研究领域青年团队项目的资助。
北京大学定量生物学中心/物理学院罗春雄教授和中国科学院微生物所尹文兵研究员为本文的共同通讯作者,助理研究员徐新然博士,北京大学物理学院孙燕红博士,和微生物研究所博士生张安心为共同第一作者。参与作者还包括北京大学物理学院陈思静,深圳研究院娄春波研究员等。
文章链接:Quantitative Characterization of Gene Regulatory Circuits Associated With Fungal Secondary Metabolism to Discover Novel Natural Products - Xu - Advanced Science - Wiley Online Library