天然无序蛋白质(IDP)是一类生物体内广泛存在的没有固定结构的蛋白质,在基因转录调控等生物学过程中发挥重要作用,是潜在的药物靶标。然而,IDP高度动态的结构给研究相关的分子识别过程和药物设计带来了很大的困难。近日,北京大学化学与分子工程学院/前沿交叉学科研究院定量生物学中心/北大-清华生命科学联合中心来鲁华课题组与北京大学化学与分子工程学院郭雪峰课题组开展合作,采用基于硅纳米线场效应晶体管(SiNW-FET)的单分子生物传感器,成功实现了对天然无序蛋白c-Myc的单分子构象动力学的无标记、实时动态监测(图1)。相关研究近日以“Visualizing single-molecule conformational transition and binding dynamics of intrinsically disordered proteins”为题在线发表在Nature Communications(Nat. Commun. 2023, 14 , 5203. DOI: 10.1038/s41467-023-41018-x)期刊上。这项研究成果为深入理解天然无序蛋白的特性及其与其他分子间相互作用的动态过程提供了新的研究手段。

图1. 单分子器件的结构示意图以及无序蛋白动态过程的电学实时监测
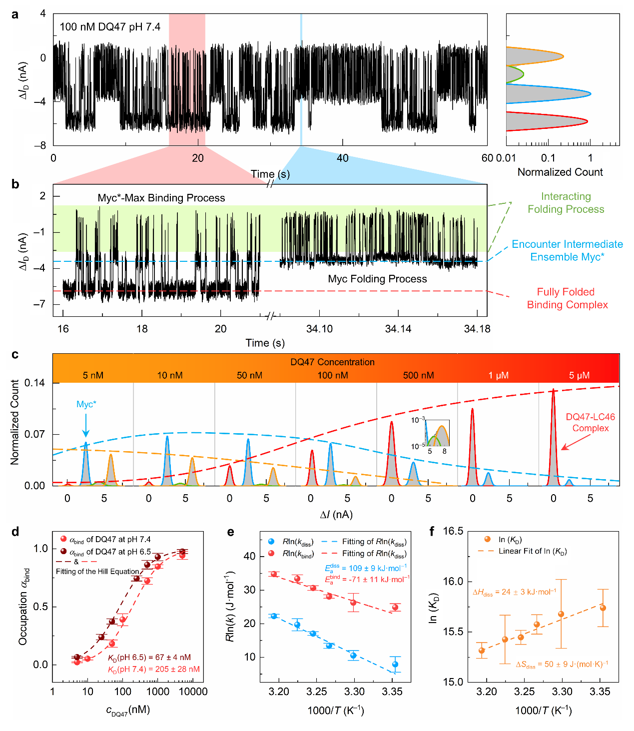
通过实时监测原位电学信号,研究团队成功捕获了自由态c-Myc蛋白的折叠与去折叠过程中不同动力学行为的构象系综,并检测到c-Myc与Max的结合全过程。该过程包括复杂的构象变化、相对稳定的相遇中间体构象系综(图2)以及稳定的全折叠复合体的形成。c-Myc是重要的抗癌药物设计靶标,其动态结构给相应的药物设计及结合化合物表征带来很大困难。来鲁华课题组在前期研究中发展了针对无序蛋白靶标的药物设计方法,发现了原癌蛋白c-Myc的特异性抑制剂。本研究表明c-Myc小分子抑制剂的加入可以诱导c-Myc的构象系综发生改变并与Max发生竞争性结合。通过对浓度依赖单分子实验中大量结合与解离数据进行统计分析所得出的解离常数与传统系综实验结果高度一致,并且捕获到了小分子与c-Myc的相遇中间体构象系综。进一步研究了小分子抑制剂与Max竞争结合c-Myc的动态过程,发现了不同的相遇中间体系综。该研究结果表明SiNW-FET 可以在单分子水平上高时间分辨率地探测IDP结构的动态变化,克服了传统系综实验中难以表征无序蛋白单分子动力学性质的难题。相关研究将有助于深入了解IDP的动态构象变化及分子识别机制,为靶向IDP的理性药物设计提供全新的视角和可能性。

图2. Myc-Max相互作用过程的单分子电学实时监测。
北京大学化学与分子工程学院2017级毕业生刘文哲博士(郭雪峰课题组)和北大-清华生命科学联合中心2017级毕业生陈丽敏博士(来鲁华课题组)为本文的共同第一作者。郭雪峰教授、来鲁华教授以及孙琦副研究员为本文的共同通讯作者。该工作得到了国家自然科学基金委、科技部、北京分子科学国家研究中心和北大-清华生命科学联合中心的资助。